检测到您当前使用浏览器版本过于老旧,会导致无法正常浏览网站;请您使用电脑里的其他浏览器如:360、QQ、搜狗浏览器的极速模式浏览,或者使用谷歌、火狐等浏览器。
下载Firefox
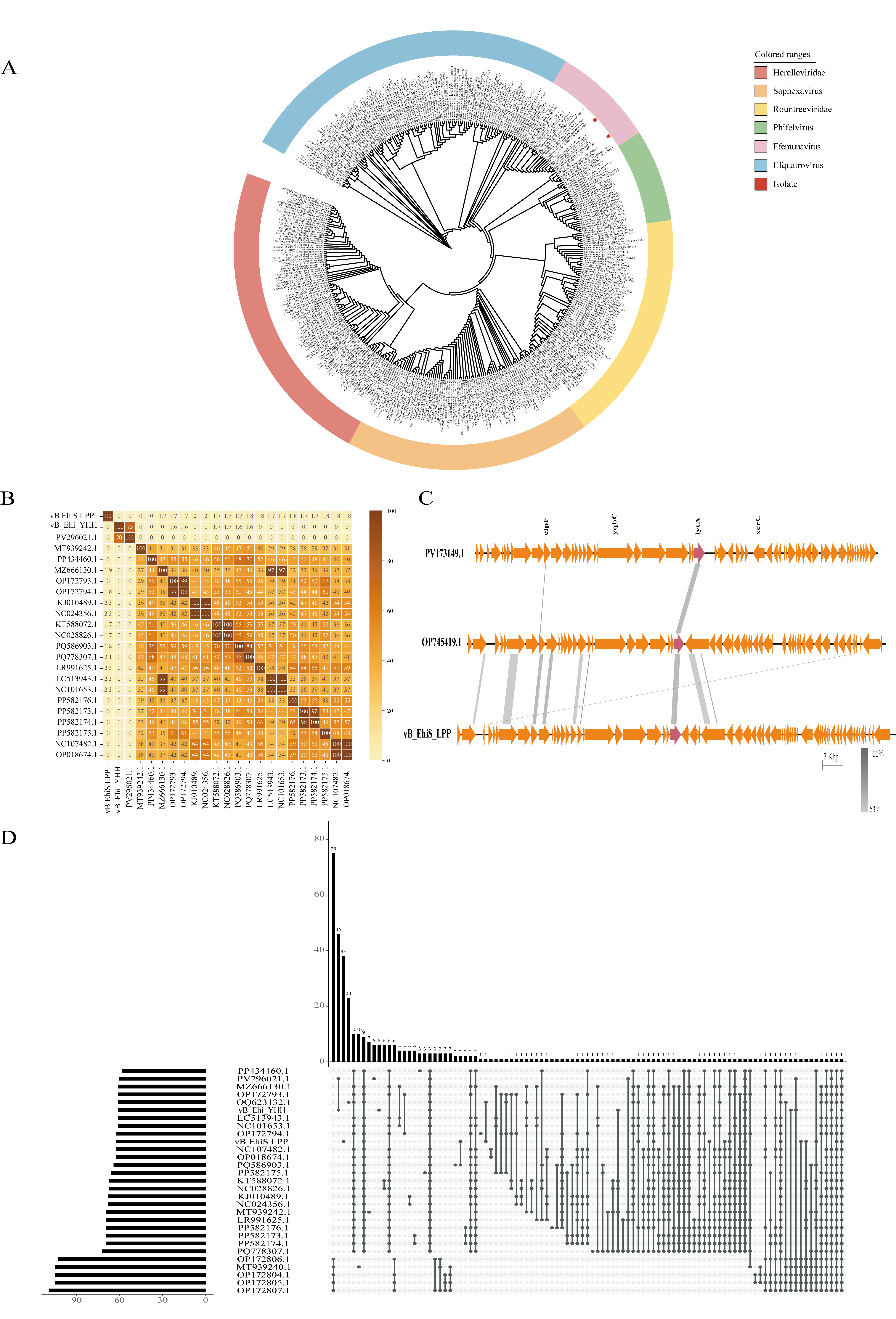
近日,我院胡圣伟、吴鹏研究团队在国际食品微生物领域权威TOP期刊《International Journal of Food Microbiology》发表原创性研究成果,论文题为 “Effective biocontrol of Enterococcus hirae in food products by a novel bacteriophage: Insights from genomic and phenotypic analyses”。肠球菌作为重要条件致病菌对食品安全构成显著威胁,为此团队从新疆地区环境样本中分离获得新型噬菌体vB_EhiS_LPP。该噬菌体潜伏期短、裂解量大,在低感染复数(MOI=0.01)下仍具备优异裂解活性;基因组分析显示其为遗传背景新颖的菌株,不含抗生素抗性基因与毒力因子,体外溶血试验证实其生物安全性良好,可高效清除食品中的肠球菌。研究系统阐明了该噬菌体在食品体系中的稳定性、裂解特性及应用潜力,为其作为绿色生物防腐剂开发应用奠定了坚实的理论与技术基础,进一步拓展了噬菌体在食品行业的产业化应用前景。

图1. 噬菌体vB_EhiS_LPP的系统发育学分析与分类
石河子大学生命科学学院生物学专业硕士研究生杨海华、李佩佩分别为论文第一作者和共同第一作者,胡圣伟教授、吴鹏副教授为共同通讯作者。
(通讯员:黄刚 编审:孙辉;远方;胡圣伟 终审:胡建松)